2025年鲁东大学博士研究生招生章程
发布人:   发布时间:2025-04-27   阅读量:952
为深化博士生招生制度改革,进一步完善高层次优秀人才的选拔机制,选拔具有良好学术基础和学术创新潜质,有志于从事学术研究的优秀人才攻读博士学位。根据国家有关文件精神和学校有关文件的要求,鲁东大学 2025 年教育学博士学位研究生招生章程具体如下:

一、组织领导

学校成立研究生招生工作领导小组,负责领导和监督博士学位研究生招生工作。招生学院成立研究生招生工作领导小组和研究生招生工作监督领导小组,负责博士学位研究生招生工作的实施和监督等工作。

二、选拔原则

坚持公平、公正、公开;客观严谨、科学选拔;坚持立德树人,加强思想品德考核;坚持全面衡量、择优录取;坚持强化监督、严肃追责。

三、培养目标

培养满足服务国家特殊需求,政治素质和专业素质良好,能够在司法部门、科研机构、高等院校、初级、高级中学等单位,独立从事问题青少年的预防与教育、矫正与管理、解矫与帮扶、心理健康教育等方面的理论研究、实践指导与教学的高层次复合型人才。

四、招生类别

1. 我校博士研究生培养方式为全日制研究生。全日制研究生需在基本修业年限或者学校规定年限内,全脱产在校学习。2.我校博士研究生培养类别分为定向就业和非定向就业两种,考生须在报考时确定培养类别。

五、招生方式

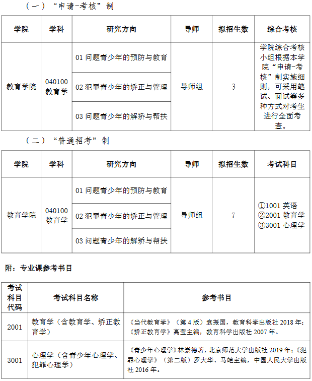
我校 2025 年博士研究生招生方式分为“申请-考核”制和“普通招考”制两种形式,考生任选其中一种方式报考。其中,“申请-考核”制博士研究生招生人数占用博士生招生总计划,如“申请-考核”制拟定计划数未完成,其剩余招生计划用于“普通招考”制。实际招生人数以教育部最终下达的招生计划为准。

六、报考条件

(一)中华人民共和国公民。(二)拥护中国共产党的领导,具有正确的政治方向,热爱祖国,愿意为社会主义现代化建设服务,遵纪守法,品行端正。(三)考生的学位须符合下列条件之一:1. 已获硕士学位的人员;2. 应届硕士毕业生(最迟须在入学前取得硕士学位)。(四)身体和心理健康状况符合教育部、卫生部、中国残联印发的《普通高等学校招生体检工作指导意见》(教学〔2003〕3 号)的有关规定。(五)有至少两名所报考学科专业领域内的教授(或相当专业技术职称的专家)的书面推荐意见。(六)有在未成年犯管教所、监狱、司法机关、工读学校等问题青少年教育矫正专门机构中从事相关实务工作经历的人员,同等条件下优先录取。(七)“申请-考核”制考生还需满足下列条件之一:1. 近五年(2020 年 1 月 1 日之后)以第一作者(导师第一作者、申请者第二作者),在 CSSCI 来源期刊、SSCI 期刊、SCI 期刊发表 1 篇,或在北大核心期刊发表报考专业相关的学术论文 2 篇;2. 近五年(2020 年 1 月 1 日之后)主持省部级及以上纵向科研项目 1 项;3. 近五年(2020 年 1 月 1 日之后)获得省部级及以上科研奖励一等奖(排名前 3 位)、二等奖(排名前 2 位)、三等奖(排名第 1 位);4. 近五年(2020 年 1 月 1 日之后)以第一作者正式出版学术著作(非教材)或译著 1 部。(八)“申请-考核”制考生英语水平要求(英语水平达到以下条件之一即可)1. CET-6>425;2. IELTS>6 分;3. TOEFL>70;4. 专业英语八级>60;5. 全国英语等级考试(PETS)五级及以上;6. 已在 SCI、SSCI 检索期刊上正式发表英语学术论文;7. 在英语为母语的国家留学一学年以上(需要提供教育部留学服务中心的学历学位认证证明)。(九)普通统招制考生要求本人至少公开发表一篇与报考专业相关的北大核心期刊以上学术论文及其他研究成果。

七、报名程序

(一)网上报名:1. “申请-考核”制考生:2025 年 3 月 5 日—3 月 30 日2. “普通招考”制考生:2025 年 3 月 20 日—4 月 20 日考生在规定时间内登陆“中国研究生招生信息网博士报名系统”(http://yz.chsi.com.cn/bsbm/)进行网上报名。(二)材料上报:考生网上报名后,及时登录“鲁东大学研究生报考服务系统”(http://yzbm.ldu.edu.cn/logon),提交相关申请材料电子版。(三)缴报考费:申请材料提交后,学校进行资格审查,通过资格初审的考生,于 4 月 28 日-5 月 9 日登录“鲁东大学网上支付系统”(http://zhifu.ldu.edu.cn/)缴纳报考费 220 元,逾期未交费视为自动放弃报考资格,网上报名信息无效。报考费一经缴纳不再退款,缴费具体方法请查看《鲁东大学 2025 年博士研究生招生报名网上缴费说明》。

八、材料审查

(一)考生需提交材料清单如下:1. 《攻读博士学位研究生报名信息简表》(报名系统中打印、签字)。2. 《鲁东大学攻读博士学位研究生专家推荐信》。3. 身份证复印件一份(原件报到时审核)。4. 本(专)科毕业证复印件一份;硕士学历、学位证书复印件一份(原件报到时审核;获得境外硕士学位的考生,须携带教育部留学服务中心的认证报告);应届硕士毕业生提交由培养院校研究生管理部门出具的《应届硕士毕业生证明》(入学报到时如不能获得硕士学位证书及毕业证书取消入学资格)。5. 本(专)科及硕士课程成绩单。本(专)科成绩单可从本人人事档案管理部门复印并加盖其公章;硕士课程成绩单,往届生可从本人档案管理部门复印并加盖其公章,应届硕士毕业生由培养院校研究生管理部门提供并加盖公章。6. 硕士学位论文(应届硕士毕业生可提供开题报告、论文摘要、目录和核心研究内容等)、学位论文评议书、答辩决议书复印件各一份(应届硕士研究生须在录取后博士新生报到前补交)。7. 申请普通统招制需提交本人公开发表的与报考专业相关的北大核心期刊以上学术论文及其他研究成果复印件各一份。8. 《鲁东大学报考博士研究生人员政治思想情况考核表》。9. 体格检查表(县级以上医院)。10. 拟录取为定向培养博士生的考生,还需提交《鲁东大学定向培养研究生申请表》。11. 《鲁东大学博士研究生所在单位同意全日制脱产学习承诺书》。12. 《鲁东大学博士研究生招生“申请-考核”制申请表》(仅“申请-考核”制考生)13. “申请-考核”制考生需按照应满足的条件提交相关成果复印件两份。(二)相关要求1. 考生报名前应仔细核对本人是否符合报考条件,不符合报考条件的考生将不予准考,相关后果由考生本人承担。2. 考生必须保证提交材料的真实性、完整性、有效性,对于弄虚作假或提交的信息经查不符合事实者,将取消其报考、录取或入学资格。3. 考生须在规定时间内在我校报考服务系统上传申请材料电子版,按照材料清单顺序,将材料对应编号后汇总生成一个 PDF 文件上传,文件名为“考生姓名+2025 年博士申请材料”。4. 申请材料纸质版须与电子版一致,按序装订成册,用档案袋封装并注明“XXX+2025 年博士申请材料”,现场报到时提交至研究生院。现场提交的材料不作退还,请自留备份。(三)材料审查材料提交后,招生学院根据《鲁东大学招收全日制攻读博士、硕士研究生管理规定》和“申请-考核”制实施细则,对考生进行报名资格确认及申报材料审查,结合“申请-考核”制和“普通招考”制招生计划分别拟定进入综合考核的考生名单,报研究生院备案,经审查后统一在研究生院网站上公布。招生学院对未通过报考资格初审的考生逐一电话告知。

九、综合考核

(暂定时间,如有变化届时以网站公告为准)
考生报到时间为 2025 年 5 月 9 日(周五),地点为北区 2 号办公楼 200 室,报到时领取准考证。1. “申请-考核”制考生:具体考核时间、地点等信息,由教育学院在学院网站公布,并电话通知考生。2. “普通招考”制考生:笔试、面试时间为 2025 年 5 月 10 日-12 日

十、录取

我校“申请-考核”制考生和“普通招考”制考生按招生计划分别排名,择优录取;考前,考生须注意查看我校研究生院网站发布的有关考试详细安排及录取方案等通知。非定向培养博士生的人事档案须转入我校。拟录取为定向培养博士生的考生,须在录取前签订学校、用人单位和考生本人的三方培养协议,否则不予录取。

十一、学习形式及修业年限

我校博士研究生学习形式为全日制脱产学习,学制 4 年。有特殊原因者,经申请,学习年限可适当延长,最长不超过 6 年。

十二、学费及奖助标准

学费为 10000 元/年,如上级规定的学费标准有调整,将按新标准执行。非定向博士生在学制内可按规定享受助学金。博士研究生在读期间可以申请国家奖学金和学业奖学金,标准按有关文件规定执行。

十三、体检

根据《残疾人教育条例》《教育部办公厅 卫生部办公厅关于普通高等学校招生学生入学身体检查取消乙肝项目检测有关问题的通知》(教学厅〔2010〕2 号)等文件规定,参照《教育部、卫生部、中国残疾人联合会关于印发〈普通高等学校招生体检工作指导意见〉的通知》(教学〔2003〕3 号)要求,在考生拟录取后组织进行体检。体检不合格者不予录取。

十四、其他事宜

如在招生年度内,国家出台新的博士研究生招生政策,我校将随之做相应调整,并及时向社会公布。本章程最终解释权归鲁东大学研究生院所有。联系部门:鲁东大学研究生招生办公室研究生院网址:https://grad.ldu.edu.cn/


【扫一扫添加导师,免费获取申博院校规划】


十五、招生专业目录

图片
电话
首页
二维码